EPLAN FieldSys – Calcularea automată a lungimilor cablurilor
Inginerie, nu desenare! Acesta este unul din scopurile noastre, iar funcțiile avansate oferite de platforma EPLAN ajută utilizatorii să fie cât mai aproape de acest țel! Una din aceste funcții este modulul pentru trasee de cabluri FieldSys.
Unele dintre componentele cele mai importante din instalațiile electrice complexe, în special din punct de vedere financiar, sunt cablurile. Alegerea unui cablu corespunzător aplicației poate avea un impact semnificativ asupra costului total al proiectului, dar chiar și un cablu ales corespunzător poate aduce pierderi dacă lungimile nu sunt estimate corect.
Estimarea lungimilor de cabluri se face uzual prin măsurări manuale pe desenele mecanice ale instalațiilor, metodă ce poate duce la greșeli prin omiterea unor trasee de cabluri sau prin identificarea greșită a traseului cel mai scurt pentru o anumită conexiune. În plus, metoda este anevoioasă și consumatoare mare de timp pentru inginer. Chiar și după măsurarea inițială a lungimilor cablurilor pot apărea probleme semnificative în cazurile foarte probabile în care sunt necesare modificări în traseele de cabluri, fie prin amplasarea diferită a tablourilor electrice sau a echipamentelor din câmp, fie prin mutarea completă a traseelor. De multe ori, astfel de modificări înseamnă reluarea aproape de la zero a măsurării lungimilor de cabluri.
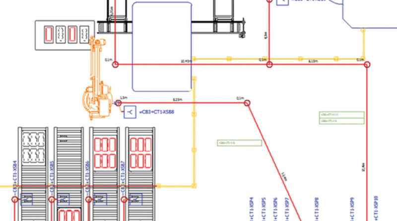
Modulul EPLAN FieldSys vine să rezolve tocmai aceste probleme! Desenul mecanic pe care se fac în mod normal măsurările manuale ale lungimilor poate fi importat la scară în proiectul electric EPLAN și devine un plan topologic. În continuare, tablourile și echipamentele electrice din câmp – motoare, senzori, cutii locale, butoane, corpuri de iluminat – se amplasează precis pe desenul de ansamblu, sub forma unor simboluri speciale, folosind un navigator. Utilizarea navigatorului oferă toate avantajele platformei: operații de tipul drag&drop, referințe automate, preluarea directă a caracteristicilor tehnice, editarea globală, ș.a.m.d. Odată plasate componentele pe planul topologic, traseele de cabluri se reprezintă sub forma unor linii logice de conectare între echipamente, lungimile acestora fiind determinate automat, iar în punctele de intersecție între trasee sau în orice punct de schimbare a direcției unui traseu, se pot plasa simboluri speciale pe care se pot defini lungimi suplimentare ale traseelor ce trec prin acel punct. Aceste simboluri permit identificarea precisă a secțiunilor în plan perpendicular pe planul desenului. La final, calcularea propriu-zisă a lungimilor cablurilor se reduce la o comandă de rutare pe întreg desenul, comandă care determină cel mai scurt traseu pentru fiecare conexiune și completează automat lungimile de cabluri pe simbolurile de pe schemă. În continuare, acestea pot fi folosite pentru generarea automată a jurnalelor de cabluri cu lungimi sau chiar pentru exportul acestora în XLS, pentru a fi trimise direct la aprovizionare. Desigur, orice modificare pe planul de amplasare necesită doar o nouă comandă de rutare, care actualizează direct lungimile cablurilor în proiect. Modulul oferă și posibilitatea de a genera rapoarte specifice, de genul: segmentele parcurse de fiecare cablu în parte sau lista cablurilor ce trec printr-o anumită porțiune din traseu.
Pentru mai multe informații sau pentru o demonstrație live a funcționării modulului EPLAN FieldSys, vă invităm să ne contactați!
